行业动态 | 2025北京图书订货会闭幕!五项推优名单发布!

1月11日,为期三天的第37届北京图书订货会在中国国际展览中心(朝阳馆)落下帷幕。本次订货会由中国出版协会、中国书刊发行业协会联合主办,以“培育新质生产力,推动行业高质量发展”为主题,超过40万种优秀图书集结亮相,现场人气高涨,新书展示、新书分享、专业论坛展开。为读者呈现了一场精彩纷呈、琳琅满目的开年文化盛宴。
订货会盛况空前,再创辉煌里程碑
本次订货会参展报名热情高涨,展台数量达2900多个,超去年同期;展会期间展示超过40万种图书;展览面积5万平方米,达到展馆全覆盖。展出馆配馆图书展架634个,馆配图书12万余种,全国新华书店、民营书店、图书馆、馆配商近3000家单位派人参会,馆配采购码洋1亿人民币;展期入场观众超10万人次。
出版上中下游全产业链均进行了展示。展区按参展单位类别,划分为省团展区,集团展区,社科、科技、少儿、文教等专业图书展区,中央部委出版社联合体展区,民营书业联合体展区,馆配图书展区,港澳台展区以及数字与相关产业展区等。置身订货会现场,不仅可以感受到我国出版发行业蓬勃发展的新气象,还能领略到多形态、多业态的发展面貌。
强化风向标作用,聚焦业界发展趋势
北京图书订货会凭借其丰富的交流活动、深刻的行业洞察和广泛的创新展示,一直是国内最重要的出版发行行业信息交流平台和全民阅读推广的重要平台,被誉为“中国出版风向标”。本届订货会在营销、内容和互动方面全面升级,组委会聚焦出版发行领域的现状和发展趋势,精心策划了一系列丰富多彩的主题活动,各行业顶级专家、社会学者、业界人士也齐聚会场,为行业高质量发展把脉定向、谋篇布局,进一步增强订货会在行业中的风向标作用。
本届订货会期间举办了出版发行营销创新交流会,邀请业界人士就“强化出版发行协同,促进行业营销升级”各抒己见,探索融合发展新模式。订货会论坛以“以智提质 向新而行”为主题,聚焦出版发行领域的现状和发展趋势。馆社高层论坛以“馆社店融合发展 数智赋能业态创新”为主题,旨在加强出版发行界、图书馆界和科技企业界的合作交流。全民阅读“红沙发”系列访谈活动,柳斌杰、邬书林、谭方正等业界人士和作家应邀做客,碰撞出精彩的观点火花。儿童阅读论坛以“筑经典 启未来”为主题,围绕少儿出版的融合创新、少年儿童分级阅读等行业热点话题展开探讨。
主题出版成果丰硕,传统文化图书表现亮眼
多家出版集团携各具特色的重点精品出版物亮相订货会。安徽出版集团的《安徽文库》是安徽省有史以来规模最大、范围最广、内容最全的文化典籍整理工程,集中展示了安徽文化的深厚底蕴。浙江出版联合集团聚焦“国之大者”,力行“民之关切”,《望道:〈共产党宣言〉首部中文全译本的前世今生》赓续红色血脉,《仰望星空:共和国功勋孙家栋》向航天英雄致敬。辽宁出版集团的高质量完成《马克思主义经典文献世界传播通考》丛书部分卷本的编写出版工作,并聚焦中华优秀传统文化经典推出了《新时代万有文库》首批品种。江西高校出版社《老一辈出版口述实录》紧跟时代步伐,见证了我国出版业从数量规模到质量效益提升,从传统向融合创新,从高速增长到高质发展的转型。
在本届图书订货会现场,各参展单位均将中华优秀传统文化相关图书作为重点展示内容。辽宁人民出版社出版的《藏在成语里的中国智慧》系列图书,以智慧提升为纬,从明德、致和、崇礼、仁爱、善学五个方面聚焦成语中蕴含的中国智慧,展示中国风采与中国气魄。江苏凤凰出版传媒集团的精品展台上,京剧历史文献汇编、三字经、百家姓书法临本等图书也被放在了最显眼的位置。中国广播影视出版社出版的《中国官箴》生动讲述古代官箴文化故事,让读者了解修身齐家、求知求真等传统美德所蕴含的智慧,弘扬了中华优秀传统美德。
书香与技术交织,新质生产力赋能出版高质量发展
本届订货会上,不少出版单位在展陈设计等方面增加科技元素,生动呈现数字内容创作开发方面的新成果。北京出版集团的展台分为重点产品展示区、出版阵容展示区、文化交流区三大专区,现场运用声光电、多媒体等新技术手段,展示了电子书、有声读物、课程视频、VR产品、电子数据库、数字平台及融合发展项目等,展现了京版集团近年来转型改革、融合发展工作的新亮点。中信出版集团已经开展了对AI技术的应用,在图书编辑与宣传营销环节,利用AI辅助翻译校对、音视频处理、营销推广等工作。
与往届相比,今年订货会上的“直播间”数量明显增多。不少出版社将直播间设立在展台旁,通过直播介绍订货会现场的最新动态,并给读者送出各种购书福利,带动了线上图书销售。
“出版+文创”跨界融合,呈现多形态多业态发展新面貌

本届订货会还首次增设了文创展区,展区汇集众多知名出版机构、全国新华书店、特色实体书店和各大图书馆的文创产品,涵盖图书周边、文具、配饰、艺术收藏等多个领域。与此同时,现场多个大“IP”亮相文创展区:《宁夏寻宝记》全产品矩阵发布,人民教育出版社的“教小萌和教小淘”等多系列百余种文创IP、厦门外图集团的闽南特色文创和宝岛文创、湖北省新华书店集团“倍悦文创”品牌及杭州紫金港文化传播有限公司(南宋书房)宋韵系列IP等。展区还通过打卡集章、沙龙、产品制作等互动活动,增强了读者的参与感和体验感,彰显出版行业在跨界合作和创新上的积极探索。
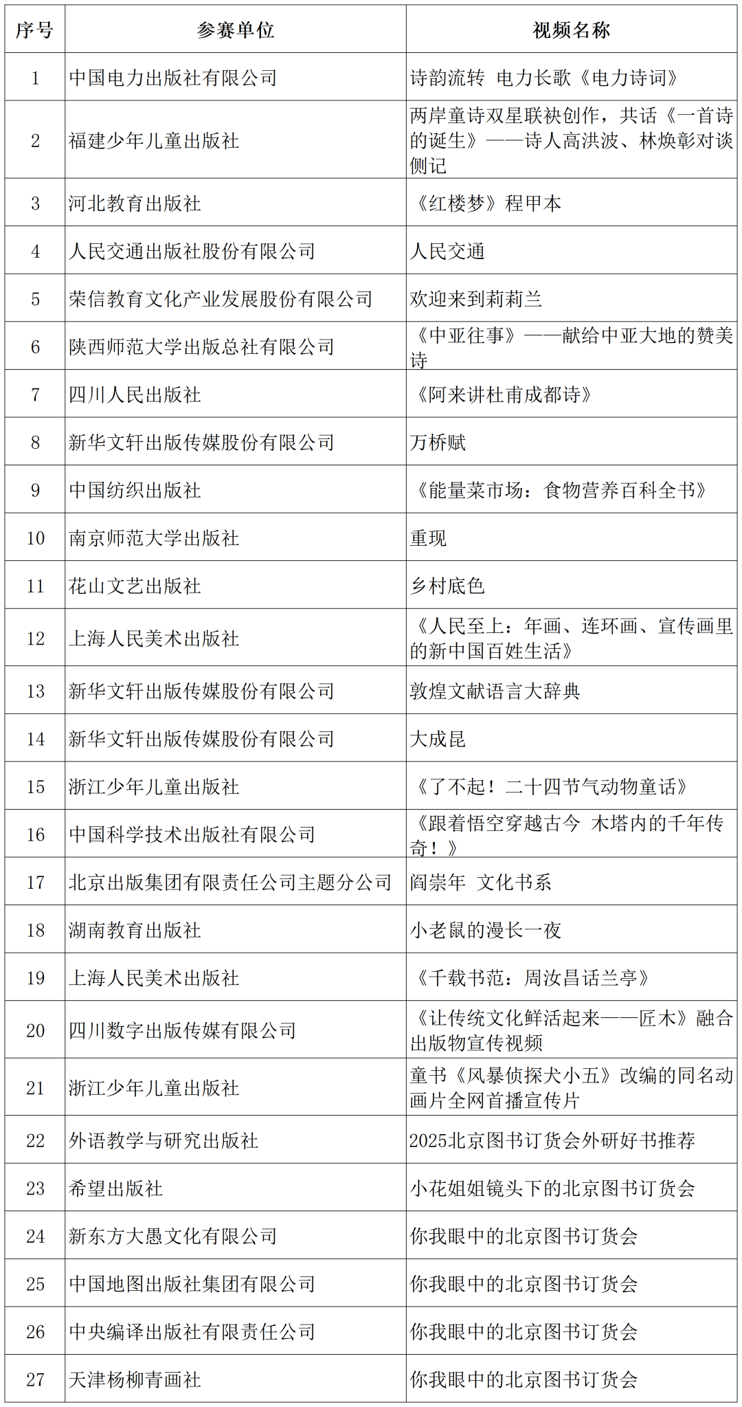
北京图书订货会分会场活动也在全市全面展开,北京图书大厦、国图书店砖窑里店、中国书店、北京外研书店、钟书阁等多家实体书店参与,统一活动标识,形成实时联动。通过新书发布会、阅读分享会、古籍修复体验活动等各类丰富多彩的阅读活动,为读者们带来一场精彩纷呈的阅读盛宴。本届订货会期间有五项大家赞誉的推优活动,分别为“优秀文化活动”“优秀展台设计”“优秀新技术应用案例”“优秀销售分会场”“优秀短视频”,五项推优活动备受关注,也显示订货会对行业的引领和指导作用。
优秀文化活动 优秀展台设计 优秀新技术应用案例 优秀销售分会场 优秀短视频




本届北京图书订货会紧跟新时代出版发行新形势,全面展示各出版机构的优秀出版成果,推动出版行业创新升级,是集中展示中国出版高质量发展成果的重要平台、是出版市场的晴雨表,更是中国出版的风向标。2025年是“十四五”规划收官之年,未来,订货会将继续秉持“为行业服务、为会员单位服务、为全民阅读服务、为出版融合发展产业服务、为图书馆和馆配商服务”的宗旨,为推动书香社会和文化强国建设贡献智慧和力量。
来源:新华网客户端、中国出版传媒商报